Instance Verification Kit (IVK)
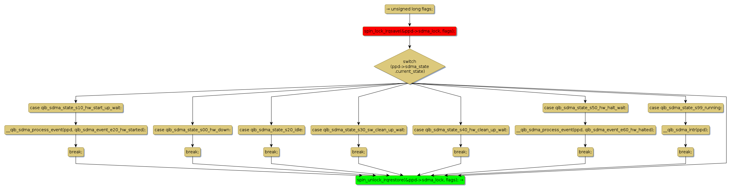
spin lock @ [62897+42+/linux-3.19-rc1/drivers/infiniband/hw/qib/qib_iba7220.c]
Instance Signature: sdma_lock
|
The Matching Pair Graph:
|
|
Function Name
|
Control Flow Graph (CFG)
|
Events Flow Graph (EFG)
|
Source Correspondence
|
|
sdma_7220_intr
|
|
|
[62818+14+/linux-3.19-rc1/drivers/infiniband/hw/qib/qib_iba7220.c]
|